新种发现跳跳研究所是一款轻松休闲的细胞微生物养成模拟游戏,在这款游戏中玩家需要扮演一名生物研究员,通过自己的努力来不断发现、培育和记录各种奇特的全新种类的跳跳生物。游戏中每个地图都有着不一样的微生物种类,你可以沉浸在探索的乐趣中,也可以收集各种跳跳生物让它们进行互相繁衍产生更多独特的品种哦。
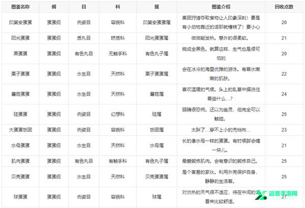
一般图鉴
一般图鉴一共有10种,通过简单的操作即可收集全部。
突然变异图鉴
突然变异图鉴一共有20种,需要通过一定的组合方式才能培育出突然变异微生物

饲料
饲料一共有6种,可在商店中购买,可增加微生物分裂变异的几率。
容器
容器一共有24种,可在商店中购买,每种容器的属性都各不相同,利用组合搭配可以培育出不一样的微生物蛋蛋。
设备
设备一共有20种,可在商店中购买,每种设备的属性都各不相同,利用组合搭配可以培育出不一样的微生物蛋蛋。
1、融入了竞技的玩法元素,让玩家在地图中控制自己的细胞移动,利用策略来捕获对手;
2、微生物模拟器 中文版整个的表现使用了最为直观的3D画面,你能清楚的看到细胞剖面构造最直观感受;
3、这款游戏给与玩家们一种非常有趣的关于细胞的科普知识教学,观察小小的细胞构成;
4、躲避攻击,完成任务,赢得比赛的胜利,玩起来很有意思,大家可以来试试;
5、简单有趣的游戏体验和内容,解锁更多快乐的感觉和乐趣,更精彩;
6、每种微生物都会有不同,带来的外观和喜好都会有一些细微的不同样;
7、休闲乐的游戏玩法,解锁更多的环境和外观,并能够拥有不同的乐趣。
1、有着非常可爱的日系画风,玩家可以看到一个个非常萌的小团子在容器中成长和发育。
2、有着非常简单的操作,玩家只需要将培养皿中的微生物一个个的取出或是放入就可以了。
3、玩家可以升级自己的基地设施,随着基地的升级,玩家可以更快更好的进行微生物的培育。
4、游戏的过程中,玩家会遇到很多的突变微生物,他们会伤害到微生物们的生存,要赶紧拿走。
1、简单有趣的游戏体验和内容,解锁更多快乐的感觉和乐趣,更精彩;
2、每种微生物都会有不同,带来的外观和喜好都会有一些细微的不同样;
3、休闲乐的游戏玩法,解锁更多的环境和外观,并能够拥有不同的乐趣;
4、不同的环境会产生不同的微生物,这些微生物都是不同的外观以及性格;
5、参与不同形式的游戏,并为游戏带来更多乐趣,以更多的玩法和模式体验。
新种发现跳跳研究所是一款好玩有趣的休闲养成游戏,这款游戏画风采用清新治愈的卡通手绘风格,你可以沉浸在和跳跳生物们的互动中,不断地解锁新品种来扩充图鉴。